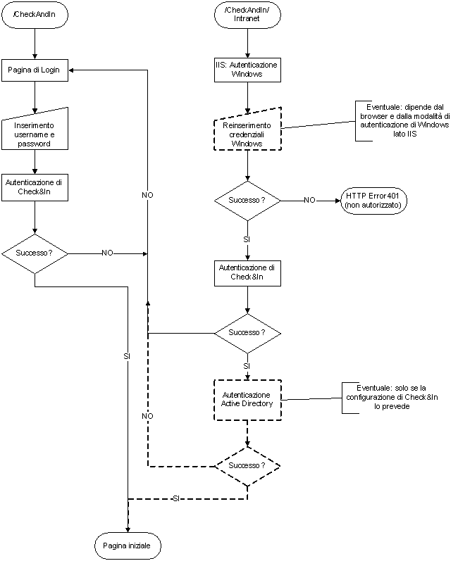
Schema di funzionamento

Top  Previous  Next